Skip to main content

Install in an air-gapped environment

Last updated on

This topic explains how to use Helm to install the Harness Self-Managed Enterprise Edition in an air-gapped environment and how to obtain and transfer Docker images to a private registry with secure access. The steps include pulling Docker images, saving images as .tgz files, uploading to Google Cloud storage, downloading Helm charts, and pushing charts to your private repositories. This process ensures secure and seamless deployment of the Harness Self-Managed Enterprise Edition in restricted, offline environments.

Air-gapped environments are characterized by a lack of direct access to the internet, which provides an added layer of security for sensitive data and systems. This isolation poses unique challenges to deploy and update software applications, as standard methods of accessing resources, such as Docker images, are not possible.

Harness Self-Managed Enterprise Edition is designed to cater to various deployment scenarios, including an air-gapped environment. To facilitate this, the platform provides a secure and efficient method for obtaining and transferring Docker images to a private registry. This ensures that you can access, download, and push the required resources within your restricted network.

Workstation requirements

Required images

If your cluster is in an air-gapped environment, your deployment requires the latest container images.

This guide walks you through downloading Harness Self-Managed Enterprise Edition airgap bundles and pushing them to your private container registry. You'll need to do this if your installation environment lacks direct internet access.

Download the scripts

Before starting the installation workflow, download the required scripts:

# Download the download-airgap-bundles.sh and harness-airgap-images.sh scripts
curl -f -s -L -o download-airgap-bundles.sh https://raw.githubusercontent.com/harness/helm-charts/refs/heads/main/src/airgap/download-airgap-bundles.sh
curl -f -s -L -o harness-airgap-images.sh https://raw.githubusercontent.com/harness/helm-charts/refs/heads/main/src/airgap/harness-airgap-images.sh

# Make the scripts executable
chmod +x download-airgap-bundles.sh
chmod +x harness-airgap-images.sh

Installation workflow

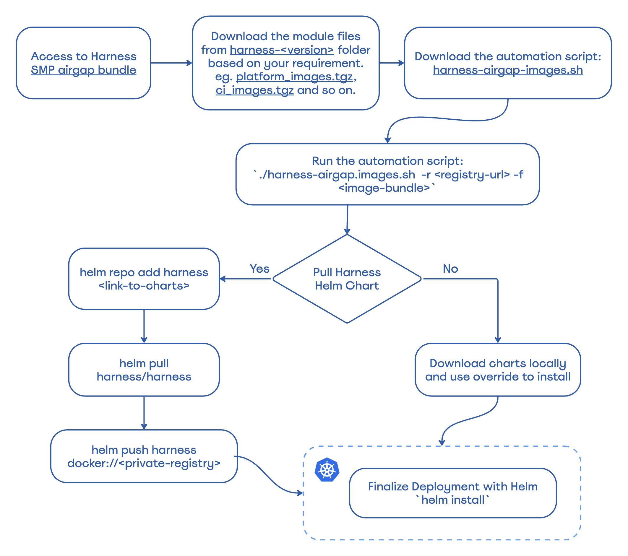
The flowchart below shows the air-gapped environment installation workflow for version 0.38.x and later.

Step 1: Download the airgap bundles

Harness groups airgap components into core modules (like the platform itself) and execution components (like delegates and plugins). This lets you download exactly what you need.

  • Modules: Core platform services (like platform, ci, sto). Packaged as single .tgz files. The download tool automatically resolves dependencies between them.
  • Plugins: Optional add-ons for specific tasks (like ci-plugins).
  • Agents: Standalone execution components (like delegate or upgrader).
  • Scanners: Security scanners for the STO module (like grype-job-runner).

Use the download-airgap-bundles.sh script to fetch these components. You can run it interactively, pass flags for automation, or download files manually.

If this is your first time, run the script without specifying any bundles to use the interactive menu.

./download-airgap-bundles.sh -v 0.38.0 -o ./airgap-bundles
  1. Select modules: Choose the modules you need (such as cd or ci). The script automatically selects any required dependencies.
  2. Select plugins, agents, and scanners: Choose the optional components you want to include. The menu only shows options relevant to the modules you selected in the previous step.
tip

Want to save your selections for later or use them in automated workflows? Run the script with the -g flag to generate a configuration file: ./download-airgap-bundles.sh -v 0.38.0 -g my-selection.conf

You can then use this file in the future (or in your automation scripts) with the -s flag: ./download-airgap-bundles.sh -v 0.38.0 -o ./bundles -s my-selection.conf

Non-interactive mode (Automation)

For automated setups, use the -b (or --bundles) flag to pass a comma-separated list of the exact components you want. This is useful if you only need to update a specific agent or plugin without downloading the entire platform.

Example: Download the CI module, CI plugins, and delegate

./download-airgap-bundles.sh -v 0.38.0 -o ./bundles -b ci,ci-plugins,delegate -n

Example: Download only the delegate

./download-airgap-bundles.sh -v 0.38.0 -o ./bundles -b delegate -n

Manual download

If you can't use the download script, you can manually download the bundles using gsutil or curl. You can explore the bundles directly in the Harness airgap bundle directory.

Bundle URL Structure: https://app.harness.io/public/harness-airgap-bundle/harness-<VERSION>/<PATH>/<MODULE>/[<PLUGIN>|<AGENT>|<SCANNERS>]/<bundle-name>_images.tgz

  • Modules: <MODULE>/<bundle-name>_images.tgz
    • Example: https://app.harness.io/public/harness-airgap-bundle/harness-0.38.0/platform/platform_images.tgz
  • Plugins: <module>/plugins/<plugin-bundle>_images.tgz
    • Example: https://app.harness.io/public/harness-airgap-bundle/harness-0.38.0/ci/plugins/ci-plugins_images.tgz
  • Agents: <module>/agents/<agent>.tgz
    • Example: https://app.harness.io/public/harness-airgap-bundle/harness-0.38.0/platform/agents/delegate.tgz
  • Scanners: sto/scanners/<scanner>.tgz
    • Example: https://app.harness.io/public/harness-airgap-bundle/harness-0.38.0/sto/scanners/grype-job-runner.tgz
Option 1: Using gsutil

For gsutil installation instructions, go to Install gsutil in the Google Cloud documentation.

gsutil -m cp \
"gs://smp-airgap-bundles/harness-0.38.0/platform/platform_images.tgz" \
"gs://smp-airgap-bundles/harness-0.38.0/ci/plugins/ci-plugins_images.tgz" \
"gs://smp-airgap-bundles/harness-0.38.0/platform/agents/delegate.tgz" \
"gs://smp-airgap-bundles/harness-0.38.0/sto/scanners/grype-job-runner.tgz" \
.

Option 2: Using curl

You can also download the images directly using curl:

curl -f -s -L -o smp-airgap-bundles/platform_images.tgz https://app.harness.io/public/harness-airgap-bundle/harness-0.38.0/platform/platform_images.tgz
curl -f -s -L -o smp-airgap-bundles/ci-plugins_images.tgz https://app.harness.io/public/harness-airgap-bundle/harness-0.38.0/ci/plugins/ci-plugins_images.tgz
curl -f -s -L -o smp-airgap-bundles/delegate.tgz https://app.harness.io/public/harness-airgap-bundle/harness-0.38.0/platform/agents/delegate.tgz
curl -f -s -L -o smp-airgap-bundles/grype-job-runner.tgz https://app.harness.io/public/harness-airgap-bundle/harness-0.38.0/sto/scanners/grype-job-runner.tgz

Available bundles reference

Below is a reference list of the available bundle paths (bucket_path) for the different modules and components. When constructing your manual download URLs, replace <bundle-name> with the bundle key (e.g. platform, cdng).

BundleTypeFull Path
PlatformModuleharness-<VERSION>/platform/platform_images.tgz
Platform AgentsAgentharness-<VERSION>/platform/agents/<agent>.tgz
DashboardModuleharness-<VERSION>/dashboard/dashboard_images.tgz
Continuous Deployment (cdng)Moduleharness-<VERSION>/cdng/cdng_images.tgz
CD AgentsAgentharness-<VERSION>/cdng/agents/cdng-agents_images.tgz
Continuous Integration (ci)Moduleharness-<VERSION>/ci/ci_images.tgz
CI PluginsPluginharness-<VERSION>/ci/plugins/ci-plugins_images.tgz
Security Testing Orchestration (sto)Moduleharness-<VERSION>/sto/sto_images.tgz
STO ScannersScannerharness-<VERSION>/sto/scanners/<scanner>.tgz
Feature Flags (ff)Moduleharness-<VERSION>/ff/ff_images.tgz
Cloud Cost Management (ccm)Moduleharness-<VERSION>/ccm/ccm_images.tgz
Chaos Engineering (ce)Moduleharness-<VERSION>/ce/ce_images.tgz
Chaos PluginsPluginharness-<VERSION>/ce/plugins/ce-plugins_images.tgz
Supply Chain Security (ssca)Moduleharness-<VERSION>/ssca/ssca_images.tgz
SCS PluginsPluginharness-<VERSION>/ssca/plugins/ssca-plugins_images.tgz
Database DevOps (dbdevops)Moduleharness-<VERSION>/dbdevops/dbdevops_images.tgz
Code Repository (code)Moduleharness-<VERSION>/code/code_images.tgz
Infrastructure as Code Management (iacm)Moduleharness-<VERSION>/iacm/iacm_images.tgz
IACM PluginsPluginharness-<VERSION>/iacm/plugins/iacm-plugins_images.tgz
Internal Developer Portal (idp)Moduleharness-<VERSION>/idp/idp_images.tgz
IDP PluginsPluginharness-<VERSION>/idp/plugins/idp-plugins_images.tgz

Available single bundles

The following components are packaged as individual single bundles (.tgz), rather than a combined bundle:

Platform Agents:

  • delegate.tgz
  • upgrader.tgz

STO Scanners:

  • anchore-job-runner.tgz
  • aqua-security-job-runner.tgz
  • aqua-trivy-job-runner.tgz
  • aws-ecr-job-runner.tgz
  • aws-security-hub-job-runner.tgz
  • bandit-job-runner.tgz
  • blackduckhub-job-runner.tgz
  • brakeman-job-runner.tgz
  • burp-job-runner.tgz
  • checkmarx-job-runner.tgz
  • checkov-job-runner.tgz
  • docker-content-trust-job-runner.tgz
  • fossa-job-runner.tgz
  • github-advanced-security-job-runner.tgz
  • gitleaks-job-runner.tgz
  • grype-job-runner.tgz
  • modelscan-job-runner.tgz
  • nexusiq-job-runner.tgz
  • nikto-job-runner.tgz
  • nmap-job-runner.tgz
  • osv-job-runner.tgz
  • owasp-dependency-check-job-runner.tgz
  • prowler-job-runner.tgz
  • semgrep-job-runner.tgz
  • shiftleft-job-runner.tgz
  • snyk-job-runner.tgz
  • sonarqube-agent-job-runner.tgz
  • sysdig-job-runner.tgz
  • traceable-job-runner.tgz
  • twistlock-job-runner.tgz
  • veracode-agent-job-runner.tgz
  • whitesource-agent-job-runner.tgz
  • wiz-job-runner.tgz
  • zap-job-runner.tgz
Note

Ensure that the smp-airgap-bundles/ directory exists before running the command.

Step 2: Verify your downloads (Optional)

The download script automatically organizes your files into a clear folder hierarchy based on the module structure.

Example directory structure:

airgap-bundles/
├── platform/
│ └── platform_images.tgz # Core Platform Module
├── platform/agents/
│ ├── delegate.tgz # Delegate Agent
│ └── upgrader.tgz # Upgrader Agent
├── ci/
│ └── ci_images.tgz # CI Module
├── ci/plugins/
│ └── ci-plugins_images.tgz # CI Plugins
├── sto/
│ └── sto_images.tgz # STO Module
├── sto/scanners/
│ ├── grype-job-runner.tgz # Grype Scanner
│ └── ...
└── ...

If you need to verify the exact images contained within each module, refer to the images.txt file included in the Harness release notes. It uses headers to group images by their corresponding module, matching the bundle structure above.

Step 3: Push images to your registry

Now that you have the bundles locally, use the harness-airgap-images.sh script to push them to your private container registry.

We highly recommend using the script's Skopeo mode for this step. Skopeo copies images directly between registries without requiring a Docker daemon, which can reduce push times by up to 50%%.

Prerequisites: You must have skopeo and jq installed on your machine.

Add the -s flag to enable Skopeo mode. Point the script to your target registry and the directory containing your downloaded bundles.

./harness-airgap-images.sh -r my-registry.com/harness -d ./airgap-bundles -s

Push using Docker (Fallback)

If Skopeo isn't an option for your environment, you can run the script without the -s flag. It will default to using standard Docker commands (docker load and docker push). We recommend adding the -c flag to automatically clean up local Docker images after they are pushed, which helps save disk space.

./harness-airgap-images.sh -r my-registry.com/harness -d ./airgap-bundles -c

Handling the Looker image

During the push process, the script might prompt you to download the ng-dashboard (Looker) image. This specific image isn't included in the standard airgap bundles and must be pulled directly from DockerHub.

  • Interactive mode: The script pauses and asks for your DockerHub credentials.
  • Non-interactive mode: If you run the script with the -n flag, it automatically skips this step.
note

If you need DockerHub credentials for the Looker image, please contact Harness Support.

Script reference

download-airgap-bundles.sh

Use this script to fetch airgap bundles.

FlagDescription
-vHarness version to download (e.g., 0.38.0).
-oOutput directory for the downloaded bundles.
-b / --bundlesComma-separated list of bundles to download (e.g., ci,delegate).
-gGenerate a configuration file with your interactive selections.
-sUse a previously generated configuration file.
-nRun in non-interactive mode.

harness-airgap-images.sh

Use this script to push downloaded bundles to your private container registry.

FlagDescription
-rTarget private container registry URL.
-dDirectory containing the downloaded bundles.
-sEnable Skopeo mode for faster transfers without a Docker daemon.
-cAutomatically clean up local Docker images after pushing (used when Skopeo is not enabled).
-nRun in non-interactive mode.

Download and push Helm charts

After you save Docker images to your private registry, you must download the Helm charts and push them to your repository.

To download and push Helm charts:

You can use Helm to pull the chart and push it to your private repository or download the chart directly.

  • helm repo add harness https://harness.github.io/helm-charts
    helm pull harness/harness
    helm push harness docker://private-repo

To download the Helm chart:

Install via Helm

Next, you are ready to install via Helm by updating your override.yaml file with your private registry information.

To install via Helm, do the following:

  1. Update the override.yaml file with your private registry information.

    global:
    airgap: true
    imageRegistry: "private-123.com"
  2. Run the Helm install command.

    helm install my-release harness/harness -n <namespace> -f override.yaml